DEX 2D Designer – making life easy!

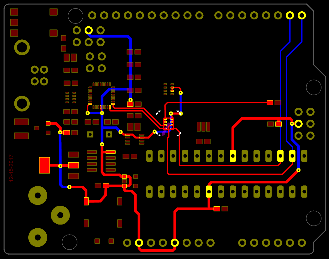
AutoTRAX DEX PCB Designer gives you unlimited layers, unlimited board size and superb graphics.

  • Unlimited layers
  • Unlimited board size
  • Floating point precision
  • Stunning graphics
  • Auto-dimming
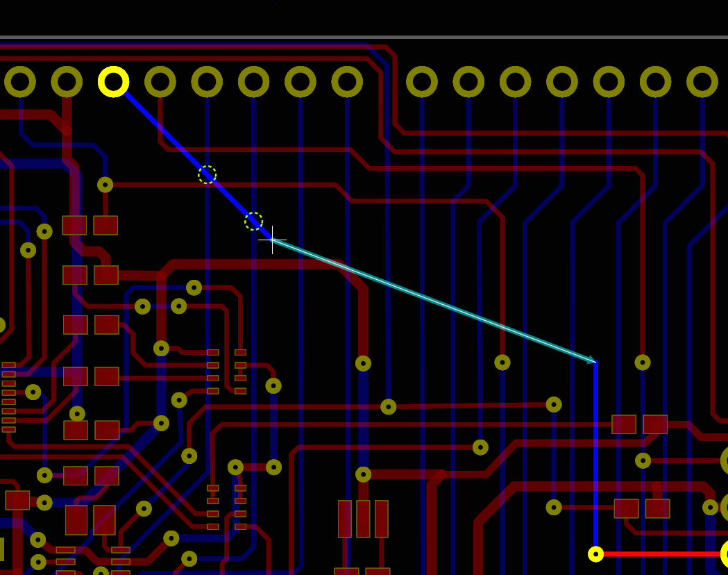
  • Net highlighting
  • Device Connectivity
  • Real-time DRC
  • Solder mask
  • Yellow pads
  • Top/Bottom view
  • Fast

Standard View

High Quality Graphics

With Packages

With Packages and Solder Mask

With Solder Mask

Stunning Graphics

2 Layer (Routing)

Yellow Pads

Real-Time DRC

Connectivity